
En entreprise, nous savons que certaines tâches sont importantes, mais difficiles à réaliser : écrire les process, les procédures ou la documentation technique sont des exercices fastidieux. Souvent remis à plus tard et parfois à jamais. Mais ces taches sont nécessaires si l’on veut progresser et ne pas réinventer la roue en permanence.
Une autre difficulté que l’on peut rencontrer est de faire comprendre la valeur et les bénéfices de ses projets ou de ses activités au regard des objectifs de l’entreprise.
Pour vous aidez et si vous pensez qu’un bon schéma vaut mieux qu’un long discours : je vous présente dans cet article la notation Archimate. Sachez que la modélisation n’est pas une compétence réservée au spécialiste et peut être un véritable atout dans votre quotidien.
[...] la modélisation n’est pas une compétence réservée au spécialiste et peut être un véritable atout [...]
Théorie (un peu)
Cette page n'est pas un article théorique. L'objectif n'est pas de vous faire fuir, mais plutôt d’aller à l’essentiel.
Archimate est un langage de modélisation :
Un langage de modélisation est un ensemble de règles standardisées, normalisant des figures qui quand on les combine ont un sens et une logique spécifique.
Il existe bien d’autres langages de modélisation, et nous allons prendre en comparaison deux des plus connus : UML et BPMN.

UML et l'OMG
L’UML (pour Unified Modeling Langage) est utilisé dans l’industrie du développement et la programmation orientée objet.
C’était un langage de modélisation très utilisé avant que les méthodes agiles et le courant devops et les projets agiles ne se démocratisent.
L'OMG pour Object Management Group est un organisme regroupant plusieurs entreprises ayant la mission de faire vivre et évoluer le langage UML.
BPMN et le BPMI
BPMN (pour Business Process Model and Notation) est lui utilisé pour décrire et implémenter des processus. Il a également été créé par un consortium d’entreprises, le BPMI, avant de fusionner avec l’OMG.
Archimate et l'Open Group
Archimate est un langage et l'un des nombreux standards de l’Open Group. C'est une organisation américaine regroupant des entreprises en tant que membre. Archimate est une notation outillée pour modéliser les organisations dans toutes ses dimensions, mais ce n’est pas une méthodologie ou un process de transformation de l’entreprise.
Comme UML, qui peut être adossé à une méthodologie de développement, comme par exemple Unified Process et ses dérivés. Ou BPMN avec BPM et la gestion des processus d’entreprise.
Archimate peut être utilisé dans le cadre d’une démarche d’Architecture d'entreprise et particulièrement TOGAF qui est aussi issu de l’Open Group.
Pour autant, on peut utiliser Archimate pour ses besoins de modélisations sans avoir besoin de passer par une démarche spécifique et ce sont donc quelques exemples d’usages que je vais vous décrire en suivant.
Brainstorming, idéations et motivations
Il m’arrive régulièrement d’avoir des idées et des réflexions sur de nombreux de sujets (je suis comme ça). Il peut s'agir d'organisation, de transformation, de la prospection, nouveaux projets, d'amélioration, d'outils, etc.. . Et cela me semble toujours très clair et convaincant dans mon esprit. Mais je décide d'exprimer et poser le concept, et là c’est tout de suite plus difficile.
Pour pouvoir le faire, j’utilise notamment le langage Archimate. Pour cela, il met à disposition des figures dans de multiples couches superposées.

Si vous regardez de près la figure ci-dessus, vous avez peut-être remarqué qu’une des couches est commune à toutes les autres.
Cette couche est l’une des plus importantes( personnellement, je l’utilise beaucoup) : c’est la couche « motivation ».
Pour comprendre les concepts de cette couche, vous connaissez peut-être le livre de Simon Sinek « Commencer par pourquoi ».
Il décrit l’importance de comprendre et de partager le pourquoi pour donner du sens à ce que l’on fait ou prévoit de faire.

Simon Sinek conférence TED
Avec cette couche, on dispose d’éléments qui vont permettre d’exprimer des objectifs, des résultats d’analyses, les préoccupations des parties prenantes... En résumé, c'est l’ensemble des forces et des parties prenantes qui motive ce que l’on fait ou prévoit de faire.
De la stratégie aux décisions opérationnelles et techniques, je l’utilise pour décrire « les motivations » des évolutions sur lesquels je peux intervenir dans l’entreprise. Voici quelques exemples :
- Identifier les objectifs d’un projet
- Analyser une situation impliquant un plan d’action
- S’appuyer sur les valeurs ou les missions de l’entreprise pour modéliser sa stratégie
- Comprendre le contexte de la répartition géographique ou organisationnelle
- Le contexte amenant à certaines décisions ou arbitrages
- L’analyse et les avantages et l’inconvénient de plusieurs scénarios.
- Etc...

Modéliser avec la couche "motivation" va donner du contexte et du sens. Et que cela soit pour ses collègues, ses pairs ou ses responsables modéliser "le pourquoi" permet d'augmenter l’effet de levier pour décrire, responsabiliser, convaincre et engager.
Maintenant que nous avons les outils pour modéliser notre motivation, regardons comment modéliser notre cap.
Stratégie et transformation d’entreprise
La démarche stratégique d’une entreprise permet de définir un cap et des objectifs inscrits sur le moyen et long terme.
Archimate va nous permettre de modéliser cela, grâce à la couche stratégique.
Les éléments de cette couche mettent en avant : les plans d’action, les capacités et les ressources mobilisées pour mener cette stratégie.
Grâce à la modélisation de la stratégie, nous allons pouvoir prévoir les projets qui permettront à l’entreprise d’évoluer et de se transformer.

Les projets liés se modélisent par la “couche implémentation et migration”.
Elle ne remplace pas les outils de gestions de projets ( ce n’est pas fait pour). Mais elle permet de représenter les liens entre chaque projet et les livrables et la valeur attendue.
Quand on mène une multitude de projets en parallèle avec la tête dans le guidon. Il est souvent difficile d’avoir du recul, pour prioriser, arbitrer et agir. La modélisation avec Archimate va permettre d’articuler ensemble plusieurs projets.
Personnellement, je m’en sers pour modéliser un programme, un portefeuille de projets ou les jalons d’un projet important.
Cela permet d’apporter de la compréhension et de la visibilité aux personnes impliquées dans le projet ou pour les parties prenantes externes.
Une fois la vue d’ensemble des projets acquise et maitrisée, il ne faut pas oublier un autre élément essentiel. Il s’agit de la documentation.
Capitaliser sur la connaissance
De mon point de vue, l’un des ingrédients déterminants dans le bon fonctionnement d’une direction ou d'un service est la qualité de sa documentation. Mais c’est parfois le mal-aimé, l’activité que l’on remet toujours et dans certaines entreprises c'est inexistant...
Pourtant, une bonne documentation est de haute importante et aura des effets de levier majeurs, pour votre productivité, celle de votre service et globalement celle de votre organisation. En effet :
- Une documentation de qualité permet de gagner du temps
- Elle fiabilise le déroulement et augmente la qualité d’exécution
- C’est un support sur lequel on peut se décharger pour la formation et la montée en compétence des équipes et nouveaux arrivants.
- Au fur et à mesure de son amélioration, elle permet d’améliorer les niveaux de services et la maturité des processus.
- Elle sécurise les activités (quand la connaissance d’un processus critique reste dans la tête d’une seule personne, cela peut avoir de graves conséquences en cas d’absence non anticipée.)
Depuis que j’ai lancé mon site et ma chaine YouTube, je documente absolument tout. Et c’est vital, car le faisant par intermittence et partant de quasiment zéro : pour la gestion du site, le tournage, le montage, et l’écriture de contenu. Cette documentation m’évite de me reposer les mêmes questions et de faire les mêmes recherches, ainsi j'améliore mes processus et ma connaissance au fur et à mesure des tests, des expérimentations et de mon apprentissage.
Vous l’avez compris, documenter est crucial, et les trois dernières couches du cœur d'Archimate seront des alliées précieuses pour vous aider à renforcer vos documentations opérationnelles.
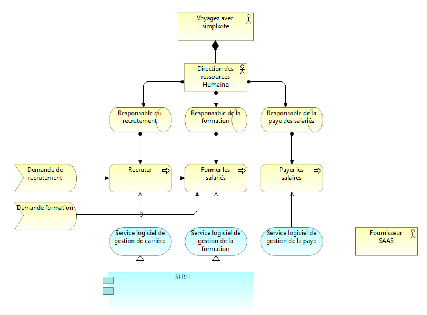
La couche "métier" permet de modéliser les directions, les services et le fonctionnement de votre organisation.

J’utilise les éléments de cette couche pour décrire des processus, les services métiers, les flux organisationnels, tout ce qui est au cœur des métiers de l’entreprise...
Enfin, nous finirons par un élément prépondérant, il s’agit de modéliser le système d’information.
Archimate et le système d’information
Vous le savez, les applications sont aujourd’hui prépondérantes et au cœur des métiers et des organisations. Les deux dernières couches sont dédiées à leurs modélisations.
Avec ces deux couches, nous avons la possibilité de faire des schémas ayant un niveau de détail et de technicité élevé. Mais nous allons aussi pouvoir faire le lien entre les métiers et le système d’information.
Pour cela, Archimate donne la possibilité de faire abstraction d’éléments ou de système complexe. Ainsi il est possible de relier les applications utilisées, utilisées par une direction ou un processus transverse.
Les usages les plus importants sont ceux qui vous seront utiles.
Ou alors pour des besoins plus techniques. Je couvre l'ensemble des besoins de modélisation d'un SI avec. Par exemple :
- pour l’architecture des applications,
- les infrastructures IT,
- les interconnexions réseau,
- les processus de reprise d’activité,
- etc..

En terminant par ces deux couches, je voulais partager avec vous le fait que même si Archimate fait une grande place au système d’information et c’est un atout certain pour modéliser les métiers, les trajectoires de la transformation d’une entreprise, il n'est pas nécessaire d’être informaticien ou architecte pour l’utiliser et se lancer.
Les usages les plus importants sont ceux qui vous seront utiles.
Quels conseils pour commencer avec Archimate ?
J’espère vous avoir convaincu de la valeur que peut vous apporter Archimate pour vos taches et votre activité. Si vous souhaitez en savoir plus, voici 3 conseils pour démarrer :
- Tour d’abord, j'ai mis à votre disposition une formation vidéo totalement gratuite et qui ne vous engage en rien. Vous pouvez vous inscrire à la fin de l'article ou vous rendre à l‘adresse suivante pour plus d'information : simplixite.fr/archimate . Lors de cette formation, je décortique l’ensemble des éléments des couches principales d’Archimate et je modélise et commente des cas pratiques.
- Le second conseil est d’essayer de modéliser sans complexes, et sans avoir peur de vous tromper. C’est en forgeant et en pratiquant que l’on devient forgeron. Donc, pratiquez, l’important c’est que vos modélisations vous soient utiles.
- Enfin, pensez à cette compétence comme une nouvelle corde à votre arc et un investissement continu qui vous sera utile tout au long de votre carrière.
Pour recevoir votre formation Archimate gratuitement
Si le bouton ne fonctionne pas, connectez vous à un autre navigateur ou désactiver votre bloqueur de publicité.




